阿里双11营销活动搭建系统

双11模块化页面搭建

项目背景

阿里巴巴的双十一购物节,千亿GMV背后是百万活动页面。早期每逢大促活动,都需要投入数百名开发者手动开发页面,效率低、成本高。随着双十一等业务增长到了一个新的高度,这个时候需要一个新的平台来支持。

我有幸作为 天马搭建平台 的首批开发者,负责搭建系统的底层的设计和实现。

时间:2018.2 - 2019.10

技术架构

因为要支持的业务很多,整体技术架构比较庞大,篇幅原因这里只做简要原理介绍。 这是图片

名词概念

  • 模块:运营同学搭建页面使用的最小单位,包括但不限于文字、图片、视频、表单等元素
  • 页面搭建:从模块到页面的组合过程,在页面编辑器中完成
  • 数据投放:对接电商的实时数据,包括但不限于活动、商品、优惠等数据
  • 终端:目标用户的运行环境,支持PC端和移动端

流程设计

这是图片

编辑时:

搭建服务:提供了基础的模块,页面,管理实体的 SDK,负责各种搭建实体的增删改查以及协议规范

投放服务:提供了资源位,排期,数据源,投放规则的 SDK,负责各种投放实体的增删改查以及协议规范

页面编辑器:

运营同学可以在页面编辑器中选择模块,组合出想要的页面布局,同时投放业务数据、设置发布时间计划等。 这是图片

运行时:

渲染服务:基于从离线链路获取的页面和模块代码、页面配置组装出页面的模板

数据服务:基于从离线链路获取的模块资源位数据配置,进行数据处理,并合并生成页面需要的数据

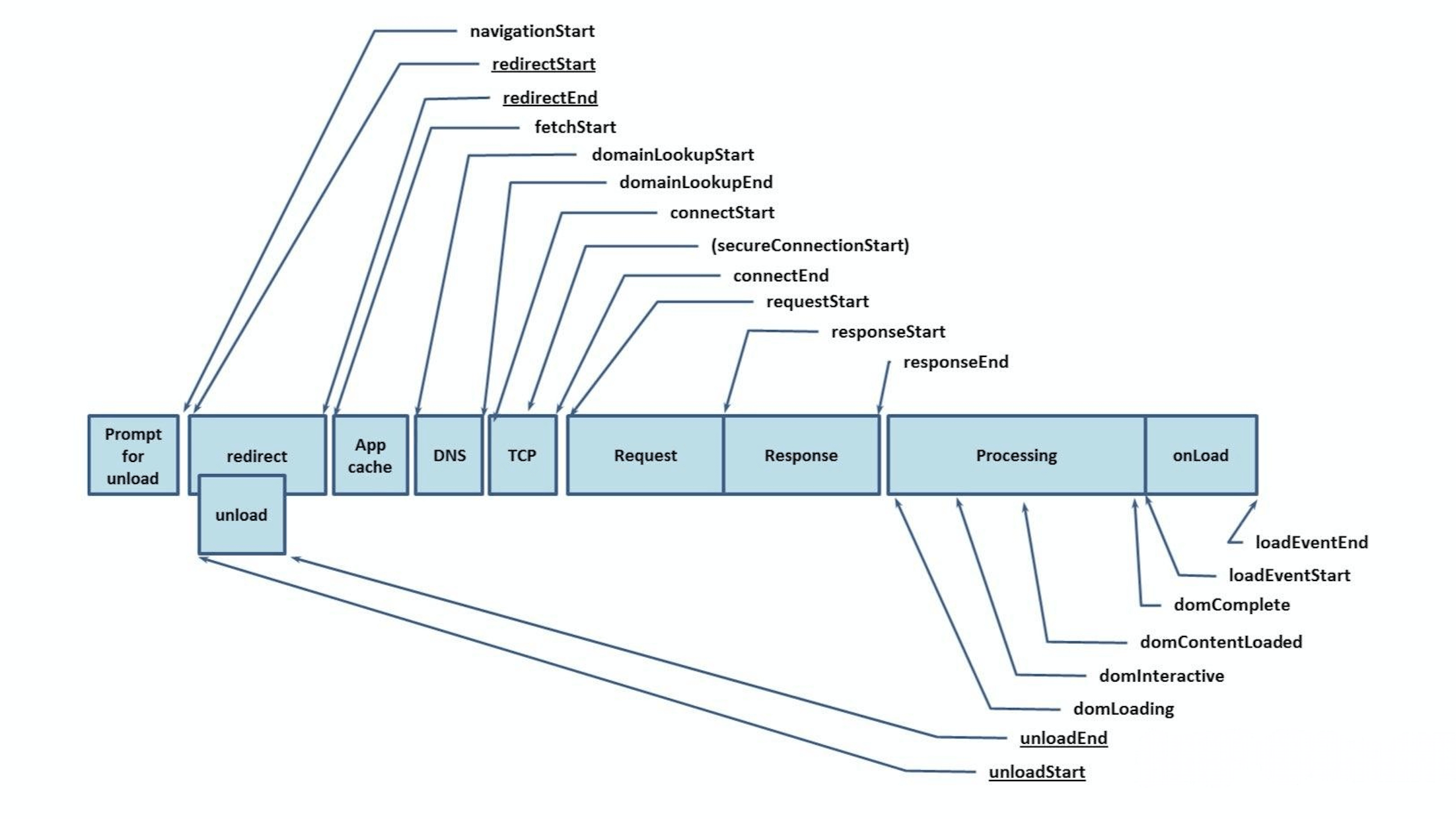
性能优化

通过对网页从url输入到主要资源加载完成的主要过程各个环境进行了性能优化,包括不限于:获取 url -> 重定向 -> 服务端缓存 -> DNS查询 -> 建链 -> 文档传输 -> 文档资源解析和处理 -> 主要资源加载完成。 这是图片

终端展示

这是图片 截止2020年,已经完成了十几个集团BU接入和搭建支持,产出了11000+个模块,发布了100万+张页面,覆盖了3万+阿里运营及几十万的商家。